欢迎光临~恒域威官方网站!
中文(简体)
中文(简体)
English
咨询热线
18988793485
首页
关于我们
公司环境
加入我们
关于我们
企业文化
荣誉专利
发展历程
产品中心
智能串口屏F1系列
智能串口屏E系列
智能串口屏F系列
智能串口屏M系列
智能串口屏T系列
工业组态屏PLC一体机
物联型智能安卓屏系列
单色LCD图形点阵系列
单色LCD升级彩屏系列
单色LCD字符点阵系列
TFT彩屏RGB接口系列
智能串口屏F3系列
DVI接口系列
解决方案
锂电池门店租赁解决方案
电动车租赁整体解决方案
二三轮车充换电解决方案
社区居民换电整体解决方案
技术支持
方案定制
常见问题
售后服务
下载中心
新闻资讯
公司新闻
视频专栏
联系我们
技术论坛
技术支持
1V1服务体系,为您提供保姆式全流程、全天候技术支持服务
首页
-
技术支持
-
常见问题
方案定制
常见问题
售后服务
下载中心
方案定制
常见问题
售后服务
下载中心
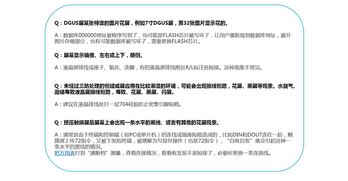
关于花屏解决方法
上一篇:有问必答:软件篇
下一篇:智能串口屏常见问题-硬件篇
电话咨询
销售热线:
0755-29100074
技术支持:
18988793485
微信咨询
加我微信咨询
返回顶部